خط إنتاج حبيبات كبريتات الأمونيوم(من 50,000 إلى 300,000 طن في السنة) Ammonium Sulfate Granule Production Line
نظام متكامل لإنتاج سماد كبريتات الأمونيوم الحبيبي باستخدام عمليات التحبيب بالضغط أو التحبيب الأسطواني
- الطاقة الإنتاجية: من 50,000 إلى 300,000 طن في السنة
- جودة المنتج: مطابق للمواصفة القياسية GB/T 535-2020 لكبريتات الأمونيوم المستخدمة في الأسمدة
يمكن إنتاج كبريتات الأمونيوم الحبيبية باستخدام الطرق الصناعية التالية: التحبيب بالضغط، التحبيب الأسطواني. يشمل التحبيب الأسطواني التحبيب بالتكتل والتحبيب بالرش في مفاعل أنبوبي.
- عملية التحبيب بالضغط
- عملية التحبيب بالتكتل
- التحبيب بالرش في مفاعل أنبوبي
- الطريقة أ: يضغط مسحوق كبريتات الأمونيوم بواسطة مكبس ذي أسطوانتين إلى رقائق بسمك يتراوح بين 2 و3 مم تقريباً. ثم تعالج هذه الرقائق من خلال التكسير، وإزالة النتوءات، والغربلة، والتعبئة، مما ينتج عنه حبيبات كبريتات الأمونيوم غير منتظمة الشكل.
- الطريقة ب: يضغط مسحوق كبريتات الأمونيوم بواسطة مكبس تحبيب ذي أسطوانتين إلى حبيبات مسطحة قرصية الشكل بسمك يتراوح بين 2 و3 مم. ثم تصقل الحبيبات لإزالة النتوءات، تليها الغربلة والتعبئة، مما ينتج عنه منتجات حبيبية غير منتظمة الشكل.
- مدحلة ذات أسطوانتين
- كسارة
- آلة غربلة
- آلة تلميع
- مروحة سحب الهواء
- آلة تعبئة وتغليف
- نظام معالجة الغازات المنبعثة
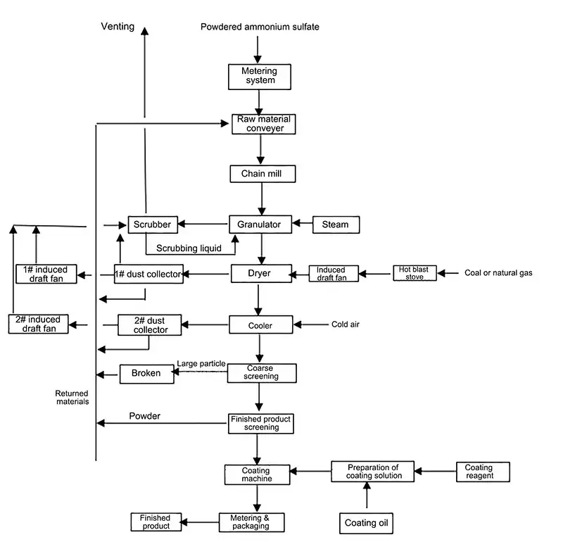
في عملية التحبيب بالتكتل، يخلط مسحوق كبريتات الأمونيوم مع مواد معاد تدويرها ويغذى إلى محبِب بواسطة ناقل رأسي بالقادوس (مصعد ناقل).
يحبِب المنتج بإدخال بخار بضغط يتراوح بين 0.3 و0.8 ميجا باسكال، مما يشكِل حبيبات كروية داخل المحبِب. تعالج المادة المحببة لاحقاً من خلال التجفيف والتبريد والغربلة والطلاء السطحي والتعبئة، لإنتاج كبريتات أمونيوم حبيبية مستديرة.
يستخلص غاز العادم والغبار الناتج عن العملية بواسطة مروحة سحب، ويعالجان من خلال نظام تنظيف غاز ثلاثي المراحل، يتكون من جامع غبار إعصاري، وغرفة ترسيب بالجاذبية، وجهاز تنقية، قبل تصريفه وفقاً للمعايير المطلوبة.
المعدات الرئيسية- محبِب
- مجفِف
- مبرِد
- كسارة
- آلة غربلة
- مروحة سحب الهواء
- آلة تعبئة وتغليف
- نظام معالجة الغازات المنبعثة
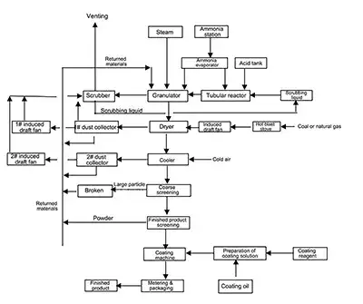
في عملية التحبيب بالرش في المفاعل الأنبوبي، يضخ غاز الأمونيا وحمض الكبريتيك وسائل التنظيف إلى مفاعل الأنابيب بنسب مضبوطة. داخل المفاعل، تشكل المواد المتفاعلة معلق من كبريتات الأمونيوم عالي الحرارة، يرش على مادة كبريتات الأمونيوم المعاد تدويرها داخل محبِب أسطواني دوار.
بناء على قلوية المادة (الأس الهيدروجيني pH)، يمكن إضافة المزيد من غاز الأمونيا عبر خط حقن الأمونيا لضمان استيفاء مادة التحبيب لمتطلبات العملية.
تعالج مادة التحبيب بعد ذلك بالتجفيف والتبريد والغربلة والطلاء السطحي والتعبئة، لإنتاج حبيبات كروية من كبريتات الأمونيوم.
يسحب جميع غازات العادم والغبار بواسطة مروحة سحب، ويعالج عبر جامع غبار إعصاري، وغرفة ترسيب بالجاذبية، وجهاز تنظيف، لضمان انبعاثات متوافقة مع المعايير.
المعدات الرئيسية- مفاعل أنبوبي
- محبِب
- مجفف
- مبرِد
- ناقل سير
- كسارة
- آلة غربلة
- مروحة سحب الهواء
- آلة تعبئة وتغليف
- نظام معالجة الغازات المنبعثة
شركة Delandi (Nantong) Machinery تكرس جهودها لتطوير صناعة الأسمدة، مع التركيز على تصميم العمليات، وتصنيع معدات الإنتاج، وتحسين أداء الإنتاج لمشاريع تصنيع الأسمدة. نحن نجمع فريق من المهنيين ذوي الخبرة والمعرفة التقنية العميقة والخبرة الطويلة في هذا المجال.

