خط إنتاج مسحوق كبريتات الأمونيوم(من 50,000 إلى 300,000 طن في السنة) Ammonium Sulfate Powder Production Line
نظام متكامل لإنتاج مسحوق كبريتات الأمونيوم للأسمدة، يعتمد على عمليات المعادلة أو استخلاص غازات المداخن.
- الطاقة الإنتاجية: من 50,000 إلى 300,000 طن في السنة
- جودة المنتج: مطابق للمواصفة القياسية GB/T 535-2020 لكبريتات الأمونيوم المستخدمة في الأسمدة.
تشمل طرق الإنتاج الصناعي الرئيسية لمسحوق كبريتات الأمونيوم ما يلي: عملية التعادل، عملية الجبس، عملية استخلاص الكبريت من غازات المداخن، وعملية التشبع (الفقاعات). ومن بين هذه الطرق، تعد عملية التعادل وعملية الاستخلاص الأكثر استخداماً.
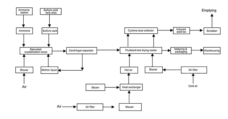
- عملية التعادل
- عملية الاستخلاص
في عملية التعادل، يتفاعل الأمونيا مع حمض الكبريتيك في جهاز تبلور مشبع (تحت فراغ أو في الظروف الجوية العادية) لتكوين بلورات كبريتات الأمونيوم. يفرغ المزيج إلى فاصل طرد مركزي، حيث تفصل البلورات ويعاد المحلول الأصلي إلى جهاز التبلور لإعادة استخدامه.
تنقل بلورات كبريتات الأمونيوم المفصولة بواسطة ناقل لولبي إلى مجفف ذي طبقة مميعة اهتزازية، حيث تجفف بالهواء الساخن ثم تبرد بالهواء المحيط. بعد ذلك، يقاس المنتج النهائي ويعبأ ويخزن.
في عملية الاستخلاص، يدخل غاز المداخن المحتوي على ثاني أكسيد الكبريت، والناتج عن مصانع فحم الكوك أو مصانع الصلب أو الغلايات الصناعية، إلى قسم الامتصاص في برج إزالة الكبريت، حيث يرش بتيار معاكس بمحلول الأمونيا ومحلول كبريتات الأمونيوم المركز.
يتكون محلولا كبريتيت الأمونيوم وبيسلفيت الأمونيوم، وينقلان إلى أعلى عبر مفاعل عمودي فقاعي إلى أقسام الامتصاص العلوية، حيث تحدث تفاعلات إضافية مع الأمونيا. يُنقل المحلول الناتج بعد ذلك إلى خزان أكسدة دوراني، حيث يتأكسد بالهواء أو الأكسجين المزود عبر مضخات الدوران، مكون محلول كبريتات الأمونيوم.
يعالج المحلول لاحقاً بالفصل المركزي، ويعاد تدوير المحلول المركز إلى مبلور التشبع. تنقل بلورات كبريتات الأمونيوم المفصولة إلى مجفف ذي طبقة مميعة اهتزازية للتجفيف والتبريد، ثم تقاس وتعبأ وتخزن.
شركة Delandi (Nantong) Machinery تكرس جهودها لتطوير صناعة الأسمدة، مع التركيز على تصميم العمليات، وتصنيع معدات الإنتاج، وتحسين أداء الإنتاج لمشاريع تصنيع الأسمدة. نحن نجمع فريق من المهنيين ذوي الخبرة والمعرفة التقنية العميقة والخبرة الطويلة في هذا المجال.

