خط إنتاج حمض الكبريتيك(من 50,000 إلى 1,200,000 طن في السنة) Sulfuric Acid Production Line
نظام متكامل لإنتاج حمض الكبريتيك المستخدم في صناعة الأسمدة.
يمكن تصنيف عمليات إنتاج حمض الكبريتيك حسب مصدر المواد الأولية كما يلي: المعالجة بحرق الكبريت، و معالجة البيريت، و المعالجة بالغازات المنبعثة من عمليات التعدين، وعملية كبريتيد المعادن غير الحديدية، والمعالجة كبريتيد الهيدروجين.
تعد المعالجة بحرق الكبريت والبيريت والغازات المنبعثة من عمليات التعدين من أكثر الطرق الصناعية شيوعاً.
جودة المنتج: مطابق للمواصفة القياسية GB/T 534-2014 لحمض الكبريتيك الصناعي.
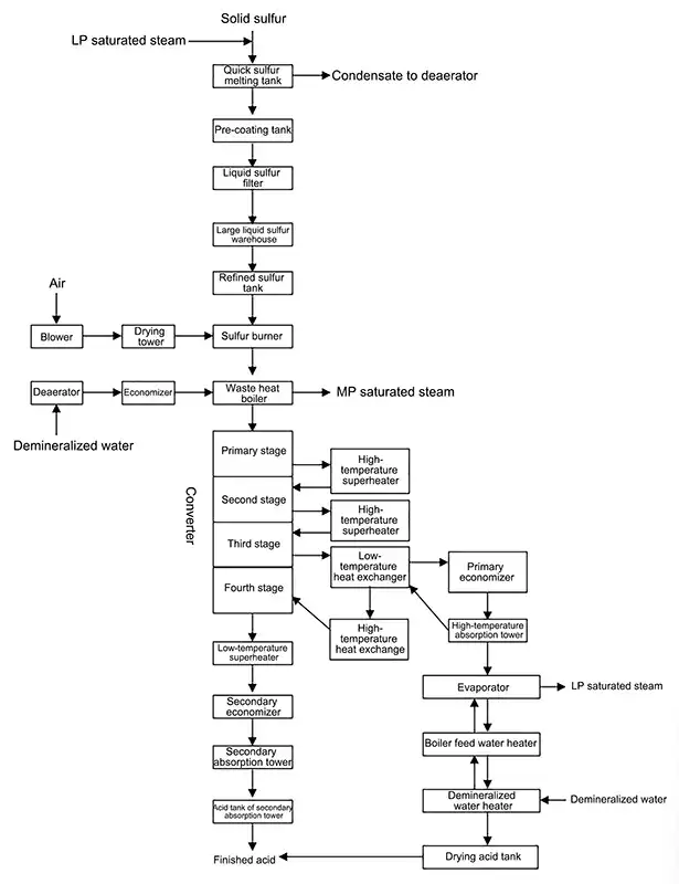
- المعالجة بحرق الكبريت
- معالجة تعتمد على البيريت
- المعالجة بالغازات المنبعثة من عمليات التعدين
تتكون عملية حرق الكبريت بشكل أساسي من الأقسام التالية:
- صهر الكبريت وترشيحه
- احتراق الكبريت وتوليد ثاني أكسيد الكبريت
- تحويل ثاني أكسيد الكبريت
- تجفيف الهواء وامتصاص ثالث أكسيد الكبريت
- نقل حمض الكبريتيك وتخزينه
- استعادة الحرارة المهدرة
- توليد الطاقة من الحرارة المهدرة (يطبق عادة في مصانع حمض الكبريتيك التي طاقتها الإنتاجية لا تقل عن 300,000 طن في السنة)
- مرشح الكبريت السائل، مضخة الترشيح، مضخة نقل الكبريت المرشح، خزان تخزين الكبريت السائل (المكرر)، مضخة نقل الكبريت المكرر، رافعة علوية كهربائية
- مضخة ديزل تعمل بالتروس، مروحة تهوية، موقد كبريت، موقد زيت، فرن حرق الكبريت، مبادل حراري غاز-غاز، مبادل حراري غاز- سائل، محوِل، فرن تسخين مسبق، وحدة تسخين مسبق، مروحة هواء الاحتراق
- كاتم صوت مدخل الهواء، مرشح هواء، برج تجفيف، منفاخ رئيسي، رافعة كهربائية مزدوجة الخطاف، برج امتصاص أول، برج امتصاص ثان، خزان تدوير حمض التجفيف، خزان تدوير حمض الامتصاص الثاني، مبرد حمض التجفيف، مبرِد حمض الامتصاص الثاني، مبرِد حمض المنتج، برج امتصاص غاز العادم، مضخة تدوير الحمض، مضخة تدوير امتصاص غاز العادم، خزان تخزين الحمض المخفف، خزان تخزين الحمض.
- نظام المياه منزوعة المعادن، غلاية حرارة النفايات عالية الحرارة، مجموعة مولدات توربينات بخارية، مجموعة مولدات، نظام استعادة حرارة النفايات منخفضة الحرارة، محطة تدوير المياه
تتألف عملية المعالجة القائمة على البيريت من الأقسام الرئيسية التالية: مناولة المواد الخام، والتحميص، وتوليد ثاني أكسيد الكبريت (SO₂) وتنقية الغاز، والتجفيف بالهواء وامتصاص ثالث أكسيد الكبريت (SO₃)، والتحويل، واستعادة الحرارة المهدرة.
- مروحة أمامية للفرن، وحدة تحميص ذات طبقة مميعة، وحدة ترسيب كهروستاتيكي، مزيل رذاذ كهروستاتيكي، مبادل حراري غاز-غاز، مبادل حراري غاز-سائل، محول، برج تنظيف فارغ وبرج تنظيف ذو حشوة، فرن تسخين مسبق، وحدة تسخين مسبق، مروحة هواء الاحتراق
- كاتم صوت مدخل الهواء، مرشح هواء، برج تجفيف، منفاخ رئيسي، رافعة كهربائية مزدوجة الخطاف، برج امتصاص أولي، برج امتصاص ثاني، خزان تدوير حمض التجفيف، خزان تدوير حمض الامتصاص الثاني، مبرد حمض التجفيف
- مبرد حمض الامتصاص الثاني، مبرد حمض المنتج، برج امتصاص غاز العادم، مضخة تدوير الحمض، مضخة تدوير امتصاص غاز العادم، خزان تخزين الحمض المخفف، خزان تخزين الحمض
- نظام المياه منزوعة المعادن، غلاية حرارة مهدرة عالية الحرارة، مجموعة مولدات توربينية بخارية، مجموعة مولدات، نظام استعادة حرارة مهدرة منخفضة الحرارة، محطة تدوير المياه
تعد الغازات المنبعثة من عمليات التعدين غازات حمضية. أثناء الاحتراق، ينتج كبريتيد الهيدروجين (H₂S) ومكونات الهيدروكربون كمية كبيرة من بخار الماء، كما يضيف هواء الاحتراق رطوبة إضافية. وفقاً لظروف المعالجة المطلوبة للتحويل التحفيزي لثاني أكسيد الكبريت (SO₂)، يمكن تصنيف إنتاج حمض الكبريتيك من الغازات المنبعثة من عمليات التعدين إلى مسارين بناء على إدارة المياه: المعالجة الجافة و المعالجة الرطبة.
في المعالجة الجافة، تزال الرطوبة من غاز الفرن الناتج عن احتراق الغاز الحمضي بأكبر قدر ممكن من النقاء. تشبه هذه العملية عملية إنتاج حمض الكبريتيك التقليدية القائمة على البيريت: حيث يخضع غاز الفرن لعمليات الغسل والتجفيف وإزالة الرذاذ، ثم التجفيف، مما ينتج عنه غاز ثاني أكسيد الكبريت (SO₂) خالي من الرطوبة تقريباً. بعد ذلك، يؤكسد غاز ثاني أكسيد الكبريت الجاف تحفيزياً إلى ثالث أكسيد الكبريت (SO₃)، والذي يمتص لاحقاً لإنتاج حمض الكبريتيك.
في عملية إنتاج حمض الكبريتيك الرطبة، لا يحتاج غاز الفرن الناتج عن احتراق الغاز الحمضي إلى الغسل أو التجفيف. يؤكسد غاز ثاني أكسيد الكبريت تحفيزياً إلى ثالث أكسيد الكبريت في وجود بخار الماء، ويتفاعل ثالث أكسيد الكبريت مع بخار الماء في تيار الغاز ليتكثف مباشرةً إلى حمض الكبريتيك.
في الوقت الحالي، تعد المعالجة الجافة هي الطريقة الصناعية الأكثر استخدام.
تتكون عملية معالجة الغازات المنبعثة من عمليات التعدين الجافة لإنتاج حمض الكبريتيك بشكل أساسي من المراحل التالية: احتراق كبريتيد الهيدروجين، تبريد غاز الفرن، إزالة الغبار والتجفيف، تحويل ثاني أكسيد الكبريت (SO₂)، تجفيف الغاز، وامتصاص ثالث أكسيد الكبريت (SO₃).
وصف عملية المعالجةيتم تخفيف ضغط الغاز الحمضي الحامل للكبريت والمحتوي على كبريتيد الهيدروجين، ثم يضخ إلى فرن احتراق، حيث يخلط مع الهواء المزود بواسطة منفاخ ويُحرق. يحتوي غاز الفرن الخارج من فرن الاحتراق عادةً على ما يقارب 7.22% من ثاني أكسيد الكبريت (SO₂) و9.23% من الأكسجين (O₂)، عند درجة حرارة تقارب 1100 درجة مئوية.
يدخل غاز الفرن ذو درجة الحرارة العالية إلى غلاية استعادة الحرارة، حيث تستعاد الحرارة لتوليد بخار مشبع متوسط الضغط عند 3.82 ميجا باسكال و255 درجة مئوية. ثم يمر الغاز عبر مسخن فائق، وبعد ذلك تنخفض درجة حرارته إلى حوالي 350 درجة مئوية قبل دخوله إلى أسفل برج التبريد.
في برج التبريد، يتلامس غاز الفرن مع حمض الكبريتيك المخفف (حوالي 64 درجة مئوية) المرشوش من الأعلى بتدفق معاكس، ويخضع للتبخر الأديباتي (adiabatic evaporation). تنخفض درجة حرارة الغاز إلى حوالي 68 درجة مئوية قبل خروجه من البرج ودخوله إلى برج التنقية، حيث يتلامس مرة أخرى مع حمض الكبريتيك المخفف (حوالي 38 درجة مئوية) المرشوش من الأعلى، مما يخفض درجة حرارة الغاز إلى حوالي 40 درجة مئوية.
ثم يدخل الغاز المبرد إلى مزيل الرذاذ الكهروستاتيكي، حيث يزال رذاذ الحمض. بعد الغسل والتجفيف، يجفف غاز الفرن بشكل إضافي في برج تجفيف، ثم ينقل بواسطة منفاخ ثاني أكسيد الكبريت إلى قسم التحويل.
يعتمد قسم التحويل عملية تحويل ثنائية التلامس مع نظام تدفق تبادل حراري تكميلي ("3+1")، مما يضمن كفاءة عالية في تحويل ثاني أكسيد الكبريت وتشغيل مستقر.
- منفاخ هواء، فرن احتراق، غلاية استعادة الحرارة المهدرة، مسخن فائق، برج تبريد، مضخة تدوير برج التبريد، قسم تبريد وتنقية الغاز، مبرد حمض مخفف، مضخة تدوير التنقية، برج التنقية، مانع تسرب مائي آمن، مزيل رذاذ كهروستاتيكي
- مبادل حراري غاز-غاز، مبادل حراري غاز-سائل، محول
- برج تجفيف، منفاخ ثاني أكسيد الكبريت، خزان تدوير حمض التجفيف، مضخة تدوير حمض التجفيف، مبرد حمض التجفيف
- برج امتصاص أولي، مبرد حمض امتصاص أولي، خزان تدوير حمض امتصاص أولي، مضخة تدوير حمض امتصاص أولي، برج امتصاص ثانٍ، مبرد حمض امتصاص ثانٍ، خزان تدوير حمض امتصاص ثانٍ، مضخة تدوير حمض امتصاص ثانٍ
- مبرد حمض المنتج، مدخنة غاز العادم، مضخة تدوير غاز العادم، خزان تخزين حمض مخفف، خزان تخزين حمض
- نظام مياه منزوعة المعادن، محطة تدوير المياه
شركة Delandi (Nantong) Machinery تكرس جهودها لتطوير صناعة الأسمدة، مع التركيز على تصميم العمليات، وتصنيع معدات الإنتاج، وتحسين أداء الإنتاج لمشاريع تصنيع الأسمدة. نحن نجمع فريق من المهنيين ذوي الخبرة والمعرفة التقنية العميقة والخبرة الطويلة في هذا المجال.







