خط إنتاج سماد السوبر فوسفات الأحادي الحبيبي (GSSP)( من 50,000 إلى 600,000 طن في السنة) GSSP Fertilizer Production Line
نظام إنتاج متكامل لأسمدة السوبر فوسفات الأحادي (GSSP) بتقنية التحبيب أحادي المرحلة دون معالجة
- الطاقة الإنتاجية: من 50,000 إلى 600,000 طن في السنة
- جودة المنتج: مطابق للمواصفة القياسية GB/T 20413-2017 للسوبر فوسفات الأحادي (SSP)
استفسار
يمكن إنتاج السوبر فوسفات الأحادي الحبيبي (GSSP) باستخدام طريقتين رئيسيتين:
- الطريقة التقليدية: يحبب مسحوق السوبر فوسفات الأحادي (SSP) باستخدام محبب أسطواني دوار أو محبب قرصي لإنتاج السوبر فوسفات الأحادي الحبيبي (GSSP).
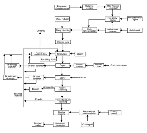
- طريقة التحبيب المباشر: يحول مسحوق المعادن الفوسفاتية مباشرة إلى GSSP من خلال عملية أحادية الخطوة. تعد هذه الطريقة متقدمة، وهي محور الشرح التالي.
- منشطات منع التخميل: تعمل إضافات منع التخميل على زيادة مساحة التلامس الفعالة بين مسحوق معدن الفوسفات وحمض الكبريتيك، وتمنع التغليف السطحي أثناء التفاعل، وتُسرِّع معدل التفاعل.
- تجانس الملاط: يحسن تجانس الملاط من نعومته، ويزيل التغليف المتبقي، ويضمن تحويل أكثر اكتمال.
- تهيئة الملاط: تمنع تهيئة الملاط اللزوجة الزائدة، وتتجنب انسداد أنابيب الرش، وتهيئ ظروف تشغيل مستقرة لعملية التحبيب بالرش.
تتألف العملية بشكل أساسي من الخطوات التالية: قياس مسحوق معدن الفوسفات، وخلطه مع حمض الكبريتيك ومواد مضادة للتخميل، وتجانس الملاط، وتكييف الملاط، والتحبيب بالرش، والتجفيف، والتبريد، والغربلة، والتغليف، والتعبئة، ومعالجة الغازات المنبعثة.
مميزات عملية المعالجة
- الاستغناء عن مرحلة المعالجة
- انخفاض الاستثمار الرأسمالي مقارنة بإنتاج مسحوق السوبر فوسفات الأحادي (SSP)
- عدم الحاجة إلى مستودعات معالجة السوبر فوسفات الأحادي (SSP)
- انخفاض تكلفة الإنتاج (حوالي 100 يوان صيني لكل طن)
- حجم حبيبات منتظم مع تقليل التكتل
- استخلاص مركزي واستخدام مركزي للغاز المحتوي على الفلور
- تحسين ملحوظ في بيئة الإنتاج
- ميزان
- سير ناقل
- خزان خلط بخمسة محاور
- جهاز تجانس الطين
- جهاز تحبيب
- مجفف
- مبرد
- آلة غربلة
- آلة تغليف
- آلة تعبئة وتغليف
- نظام معالجة الغازات المنبعثة
أكثر من 35 عام من الخبرة في مجال توفير الحلول المتكاملة لإنتاج الأسمدة
شركة Delandi (Nantong) Machinery تكرس جهودها لتطوير صناعة الأسمدة، مع التركيز على تصميم العمليات، وتصنيع معدات الإنتاج، وتحسين أداء الإنتاج لمشاريع تصنيع الأسمدة. نحن نجمع فريق من المهنيين ذوي الخبرة والمعرفة التقنية العميقة والخبرة الطويلة في هذا المجال.
