خط إنتاج أسمدة بطيئة الإطلاق (من 10,000 إلى 500,000 طن في السنة) Slow Release Fertilizer Production Line
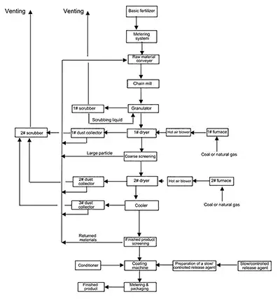
نظام إنتاج متكامل للأسمدة بطيئة الإطلاق (SRF)
صمم هذا الخط الإنتاجي المتكامل للأسمدة لتلبية الطلب المتزايد على التسميد عالي الكفاءة والصديق للبيئة، حيث يتيح تصنيع أنواع مختلفة من الأسمدة بطيئة الإطلاق مع تحكم دقيق في توصيل العناصر الغذائية. تشمل الأسمدة بطيئة الإطلاق المنتجة على هذا الخط: الأسمدة المغلفة بالراتنج، والأسمدة المغلفة بالكبريت، والمنتجات المغلفة بسماد على سماد، والأسمدة القائمة على مثبطات اليورياز (urease inhibitor)، وأسمدة اليوريا-فورمالديهايد (urea–formaldehyde). تتميز هذه العملية بقابليتها للتكيف مع متطلبات التغليف والتركيب المختلفة مع الحفاظ على جودة حبيبات موحدة.
- القدرة الإنتاجية: من 10,000 إلى 500,000 طن في السنة
- معيار المنتج: متوافق مع معيار GB/T 23348-2009 (أسمدة بطيئة الإطلاق)
المعدات الرئيسية
موازين قياس، سيور ناقلة، كسارات، ناقلات رأسية بالقادوس، آلات تحبيب، مجففات، مبردات، آلات غربلة، خزانات تحضير عامل الإطلاق البطيء، آلات طلاء، آلات تعبئة وتغليف، أفران هواء ساخن، مراوح سحب الهواء، أنظمة معالجة غازات العادم
